四风“隐身衣”问题调查问卷汇总表
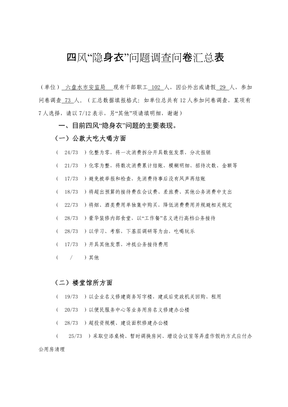
四风“隐身衣”问题调查问卷汇总表(单位) 六盘水市安监局 现有干部职工 102 人,因公外出或请假 29 人,参加问卷调查 73 人汇总数据填报格式:如单位总共有12人参加问卷调查,某项有7人选择,请以7/12表示,另“其他”项请填明细,谢谢)一、目前四风“隐身衣”问题的主要表现一)公款大吃大喝方面( 24/73 )化整为零,将一次消费拆分开具数张发票,分次报销( 21/73 )化零为整,将数次消费累计结账,模糊明细、招待次数、金额等( 17/73 )避免被举报和检查,先消费待事后没有风声再结账( 18/73 )将超出预算的接待费在会议费、差旅费、其他公务消费中支出( 22/73 )将烟、酒类费用单独集中购买,降低消费费用并规避相关规定( 28/73 )豪华装修内部食堂,以“工作餐”名义进行高档公务接待( 28/73 )以学习、考察,下基层调研等为由,吃喝玩乐( 17/73 )开具其他发票,冲抵公务接待费用( / )其他 (二)楼堂馆所方面( 19/73 )以企业名义修建商务写字楼,建成后党政机关回购、租用( 20/73 )以便民服务中心等业务用房名义修建办公楼( 28/73 )超投资规模、建设面积修建办公楼( 25/73 )采取空添桌椅、暂时调换房间、增设会议室等弄虚作假的方式应付办公用房清理( /73 )其他 (三)违规配备使用公务用车方面( 22/73 )采取将车辆登记在下属单位、分管单位的办法,超编超标配备车辆( 19/73 )公款购买新车,落户私人名下,公款供养,不受限制随意出行。
22/73 )以私车公用为由超额发放用车补贴,私车油费、维修费等也由单位承担( 26/73 )长期借用、占用下属单位或管理服务对象车辆,变相配备公务用车( 18/73 )违规接受捐赠车辆( 1 /73 )其他 非公务也用公务车,上下班也用公务车 (四)公款旅游方面( 34/73 )以学习、考察、培训、招商引资等为由,变相公款旅游( 24/73 )出国(境)学习、培训、考察,实际行程与审批行程不一致( 24/73 )以学习、考察、培训为由公款旅游,由企业、下属单位承担费用( /73 )其他 (五)大办婚丧喜庆方面( 19/73 )只收礼金不办酒席,客人送完礼金后,发个红包或购物卡等当回礼( 32/73 )以亲友聚会等为由,提早、超前分期分批或在不同地点进行“间歇性”宴请( 1/73 )其他 通过申请大办酒席,超规模 (六)收送节礼方面( 20/73 )收送电子礼品卡、预付卡( 19/73 )通过电子商务和快递业务给领导干部送礼( 28/73 )企业老板在会所等场所预付资金,领导干部消费( 17/73 )收受定额油卡或高速一卡通,为私家车加油和缴纳高速公路费用( 27/73 )以宣传、推荐特色产品为由,送领导干部土特产( 21/73 )用公款购买购物卡等物品送领导,开具办公用品等发票报销( /73 )其他 二、您认为产生四风“隐身衣”问题的原因是什么?1.基层工资低,上层权力过大,自身素质低;2.各级人员素质有待提高,制度不完善;3.利益驱动,变相与上级作对;预算收支不公开;4.领导干部思想教育不到位,反腐倡廉教育不深入,现阶段的反腐未从根本上解决;5.思想认识不到位,践行党的群众路线不够,全心全意为人民服务意识淡薄;6.个人自制力不强;7.“隐形衣”的出现是多年来,公款大吃大喝留下的遗忘,就像中国式过马路一样,有从众心理;8.上有政策,下有对策;体制问题;9.检查不够深入,惩治力度不够;10.没有从根本上树立勤俭务实的意识,制度约束欠缺,监督流于形势并扩大使用及变项使用,不按照法律法规行使,领导干部自我约束缺乏,;11.长期的传统,对自身的定位出现偏差;12.背后靠大树放心吃空响,突出补材料移花接木,阳奉阴违骗过审核报销;三、您对有效治理四风“隐身衣”问题有什么好的意见建议?1.狠查狠抓,严查个人财产、严查领导干部等;2.认真查摆,严格治理;3.坚持一查到底,尤其是节假日期间,针对性严查;4.不断完善现有治理四风的机制,结合实际,形成治理四风的长效机制;5.暗查、慢查,监督人必须随身携带执法记录仪;6.加强自我监督,加强宣传教育,加快推进官员个人财产公示;7.加大治理和查处力度,树立正气,弘扬艰苦朴素的作风,堵塞漏洞;8.加大惩治力度,严查细节,制度从严,惩处从严;9.改革,自我改革,加强学习,加强“反腐倡廉”警示教育;10.一方面要对顶风违纪者予以震慑,打击违反规定的恶意违纪者的嚣张气焰;另一方面要对正常的接待、宴请进行监管,保证正常的接到费用,务实节俭应提倡,但不能一刀切。
11.建议加快公车改革进程;12.建议高薪养廉— 3 — 。




