课程设计 基于电阻应变片的S型称重传感器设计
武汉理工大学《传感器原理及应用A》课程设计说明书 基于电阻应变片的S型称重传感器设计 1.绪论1.1设计的任务及要求1. 正确选取电阻应变片的型号、数量、粘贴方式并连接成电桥;2. 选取适当形式的弹性元件,完成其机械结构设计、材料选择和受力分析,并根据测试极限范围进行强度校核;3. 完成传感器的外观与装配设计;4. 完成应变电桥输出信号的后续电路的设计和相关电路参数计算,绘制电路原理图(4号图纸);5. 按学校课程设计说明书撰写规范提交一份课程设计说明书(6000字左右);按机械制图标准绘制弹性元件图(4号图纸),机械装配图各一张(≥3号图纸);1.2设计的目的意义及发展趋势随着社会的发展,人们对传感器的测量精度,测量范围以及对环境的适应程度都提出立新的要求本设计为双梁S型称重传感器,具有精度高、双向承载、便于安装等特点在配料秤、机电结合秤、吊钩秤、包装秤、材料力学实验机等设备力值的测量及控制上有着十分广泛的应用2. 电阻应变片式传感器的工作原理及特点电阻应变片式传感器是把非电物理量转化为电阻变化的一种传感器它将具有电阻应变小英的金属丝接入电路,利用金属丝的电阻随着其所受的机械变形而发生相应的变化特性来改变电路的输出电压或电流,并经过相应的测量电路进行转化,从而实现力的测量。
电阻应变片式传感器主要有以下特点: (1)测量灵敏度和精度高,测量范围大; (2)使用寿命长,性能稳定可靠,适应性强; (3)结构简单,尺寸小,质量轻; (4)易于实现测试过程自动化和多点同步测量、远距离测量和遥测;3双梁S型传感器设计方案 3.1电阻应变片的选择3.1.1电阻应变片的工作原理电阻应变片的工作原理是金属的电阻应变效应,即金属丝的电阻随它所受机械变形而发生相应的变化的现象设金属丝在自由状态下的电阻为 (1)其中R为电阻,为电阻率,为金属丝长度,S为金属丝截面积当金属丝因受拉尔伸长时,其电阻发生变化,对式一进行全微分可以得到: (2)则电阻的相对变化为: (3)式中,为金属丝长度的相对变化,根据材料力学,它等于金属丝轴向应变;为截面积的相对变化,因为,所以,称为金属丝径向应变,(为材料的泊松系数);为电阻率的相对变化则由以上参数的定义,式3可以等效为 (4)所以灵敏度系数为 (5)并且实验证明,在金属丝的弹性变形范围内,与轴向应变成正比,所以为常数。
即就是: (6)式6表明,金属丝的轴向应变与其电阻相对变化成正比,金属丝收到拉力将产生应变,电阻值现行减小3.1.2应变片种类的选择电阻应变片分为很多类,一般常见的有金属丝是应变片,金属箔式应变片以及金属薄膜式应变片本次设计中我采用金属箔式应变片,主要有以下原因:1. 金属箔式应变片能保证线栅尺寸的准确,线条均匀,在生产时,电阻值离散成都小;2. 敏感栅薄而宽,粘贴性能好,传递试件应变性能好;3. 散热性能好,允许通过较大的工作电流,从而提高了输出灵敏度;4. 敏感栅弯头横向效应可以忽略;5. 蠕变、机械滞后较小,抗疲劳寿命长;3.1.3应变片材料的选择3.1.3.1 敏感栅材料的选择 对于敏感栅材料,为保证与有良好而且宽广的线性关系,要求材料灵敏度系数Ks和电阻率要尽可能大而稳定;为了减小温度误差的影响,要求材料的电阻温度系数小,且电阻—温度间的线性关系和重复性要好;并且在弹性元件的选择中我选择国内目前应用最多的30CrMnSiA,其线性膨胀系数为,为了在应变片中实现温度自补偿,则应变片敏感栅必须尽量满足: (7)综合以上因素,对比常见的几种敏感栅材料可知选择康铜作为敏感栅材料最为合适。
3.1.3.2 基底材料的选择基底是电阻应变片制造和应用的重要组成部分,承担着固定保持敏感栅的形状、传递被测应变的任务,因此对基地材料的要求机械强度及挠性好、粘贴性能好、电绝缘抗湿性好,物质后和蠕变常用的有纸基和胶基两大类,本次设计中我选用胶基中的环氧作为基底材料其具有可耐高温、抗湿性能好测量使用时间长等优点3.1.3.3粘接剂的选择粘接剂是连接构件表面和应变片的重要物质,粘接剂和应变片的粘接技术对于测量结果有着直接的影响,要求粘接剂材料有一定的粘接强度,能准确传递应变;对弹性元件和应变片不产生化学腐蚀作用;蠕变、机械之后误差小;且有较宽的使用温度范围和良好的耐疲劳、抗老化性能综合以上要求,本次设计中我选用环氧树脂酸粘接剂,其温度适用范围为-60—+80度,满足本次要求的-30—+60度,同时他还有较好的抗湿、抗老化能力,且成本较低是理想的粘接剂3.1.4应变片电阻值的选择对于传感器用的应变片,一般阻值都选用3.1.5应变片灵敏度系数的选择对于一般的应变片来说灵敏度系数越大,其输出就越大但是大部分应变片的K值为2 ,在本次实际中我也选择K为2的应变片,并且在上面选择了康铜作为敏感栅材料,已经符合了设计要求。
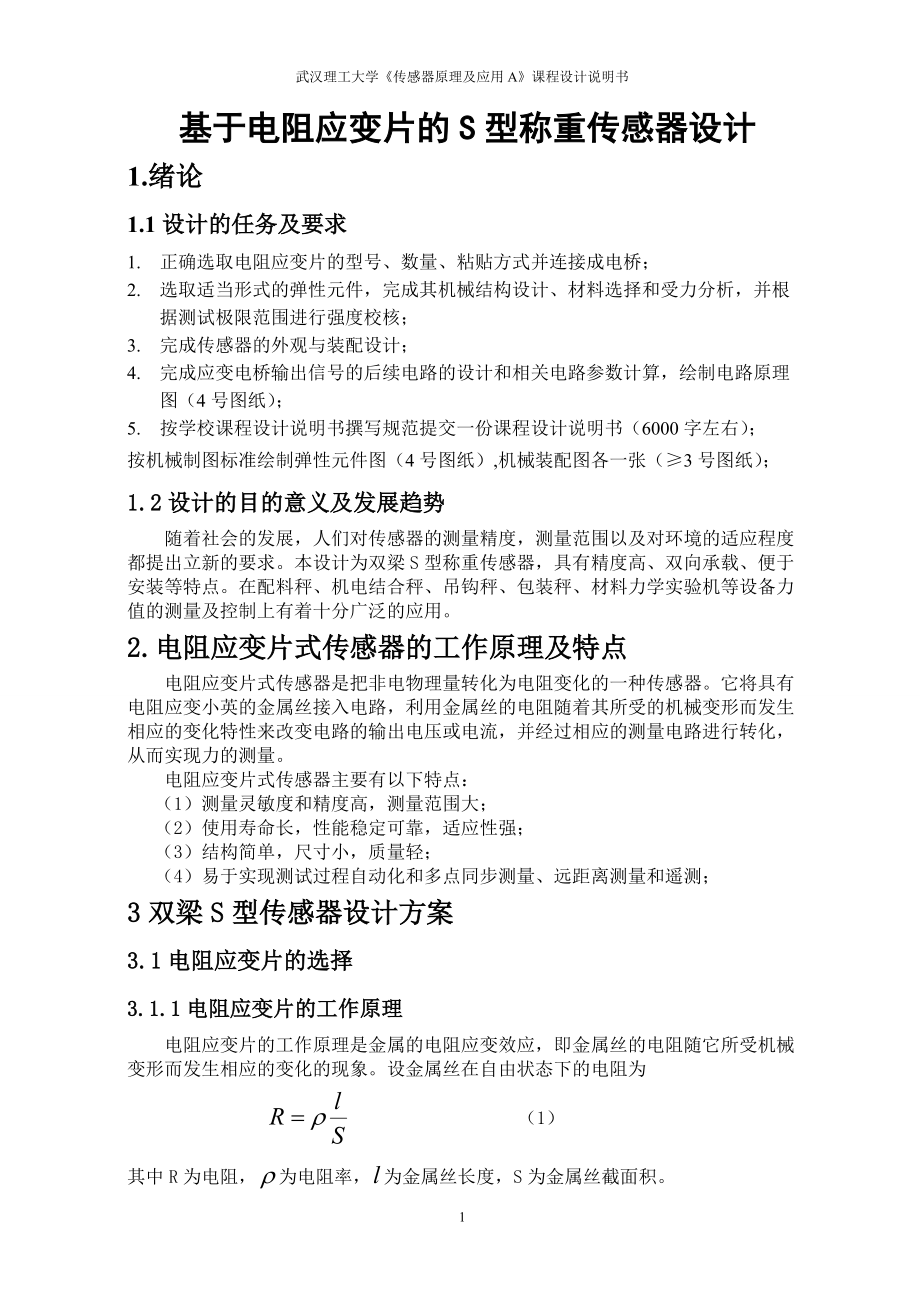
综合以上对敏感栅、基底及阻值的选择要求、使用环境温度以及S型传感器受力均匀的特点,在本设计中我选择型号为BH350—1AA箔式应变片3.2弹性元件的设计计算3.2.1 弹性元件的设计 图1 力的计算简化图 如上图所示,为了便于S型传感器弹性体的计算,可以把弹性体简化为一端固定,另一端只沿力作用方向移动而不能转动的二度静不定梁若为单梁其应力计算如下: , , ,且对于不定梁有 所以有 (8) (9)由于应变片不是贴在根部,而是贴在孔壁最薄的位置,且所选传感器为双梁,所以每根梁上受力为,所以有 (10) —载荷力(一般为最大力的1.5倍,本次为1500kg); —梁端部到中心的距离(本次选择量程为1t,则L设为14mm); —应变片的基长(本次选用的应变片基长为4.0mm); —梁端到应变片的距离; —梁的厚度; —梁的宽度(本次梁的宽度为40mm); —弹性模量(30CrMnSiA的弹性模量为2.1*10^11pa); —弯矩; —弯矩模量; —材料应力(30CrMnSiA的材料应力为1.65*10^9pa将数据带入得:在本次设计中取,因此有:3.3.2弹性元件的强度校核由于 , (11)所以有:根据第一强度理论:则该材料可以满足强度要求,故弹性元件总的示意图如下: 图2 弹性元件图图3.3双梁S型称重传感器电阻应变片的布置与安装3.3.1应变片的结构 应变片的结构示意图如下: 图3 应变片结构示意图 上图中,L为应变片的基长,D为基宽。
L*D为应变片的面积根据本次选择,其规格为 ,3.3.2 应变片的安装与布置应变片在弹性元件上的安装如下图: 图4 应变片布置示意图在圆孔应变最大的的45度和135度方向上各安装两个应变片,实现测量3.4测量电路的设计计算3.4.1 电桥电路的设计与计算由于电阻应变敏感元件的温度特性不完全相同,弹性元件各处的材料性能也有差异,当温度变化时,电桥就会有输出,造成测量误差,主要有两主要因素造成的:(1)温度变化引起应变片敏感栅电阻变化而产生附加应变(2)试件材料与敏感栅材料的线膨胀系数不同,式应变片产生附加应变它有两种现象,一种是不受载荷时,温度变化,电桥就有输出,成为“零漂”;另一种是在有负载时,电桥的输出灵敏度随温度变化而变化,称为“动漂”因此,在桥路设计时应将这些因素考虑在内于是我设计了四臂差动电桥,其示意图如下: 图5 电桥示意图设初值,工作时各个桥臂变化为,,,,则可得: (12)差动工作时,,则输出为: (13)在本次设计中,K=2,Ui=5V,W=500HZ,=1.15mm; 所以当加载最大荷载1t时,输出电压Uo=2*5*1.15=11.5mv;3.4.2放大电路的设计与计算 由于设计要求此传感器的输出阻抗为350,不是很高,这就需要一个输入阻抗同样的放大电路与之匹配,并且此放大电路的输出阻抗应该较小。
因此我选用三运放高共模抑制比电路设计其电路图如下: 图6 高共模抑制比电路 在上图中,为了抑制公模电压,并达到差模电压放大的目的将各电阻阻值设定为阻值设定为:;;; 因此有:3.3.4相敏检波电路经过放大以后的波形仍为调幅波,必须用检波器将它还原为被检测应变信号的波形而一般的检波器只有单向的电压输出,不能区别拉压应变信号因此,我采用能克服上述缺点的相敏检波器,它可以有双向信号输出,能反映出应变的拉或者压其放大增益设为1,所以只是起到检波作用,无放大效果则其对应的电阻值为R1=R2=R3=R4=R5=R6/2=1.电路图如下: 图7 相敏检波电路 如上图:当VCC1=1时,Q2导通,Q1截止,同相输入端接地,Us从反相输入端输入,放大倍数为.当VCC2=1,VCC1=0时,Q2截止,Q1导通,反相输入端通过R3接地,Us从同相输入端输入,放大倍数为:从而实现了相敏检波3.2.5低通滤波电路 由相敏检波电路输出的被检测应变波形中仍残留有载波信号,必须滤掉,方能得到被检测应变信号的正确波形一般用电容,电感组成二型低通滤波器。
对滤波器的特性要求,要考虑到和前级相敏检波电路的匹配,又要考虑和后级记录器的匹配由于它要滤去高频波中频率最高分量,即是载波频率,而一般被测应变信号频率比小很多,故滤波电路的截止频率只要在(0.3~0.4),就可满足频率特性要求所以在这里我选用无线增益多路反馈型低通滤波电路其示意图如下: 图8 低通滤波电路 其放大增益 而载波信号频率定为500HZ 则此滤波器的截止频率为150~200HZ,我选择设计截止频率为200HZ的低通滤波电路,其参数如下:R1=R3=10K, R2=2.5K,C1=C2=1;则其增益为:;截止频率 3.2.6电路总图的设计 19 图9 电路总图 4 误差源分析以及处理 称重传感器在无外载荷作用时的输出称为零点输出零点输出受环境温度的影响随环境温度的变化而变化,这称之为零点温度漂移引起称重传感器零点温度漂移的因素,产生此温度漂移的原因: (1)弹性元件电阻应变计应变粘结剂的单线膨胀系数不同 弹性元件的纵向和横向膨胀率不同电阻应变计基底和应变粘结剂底膜的厚度不同在环境温度发生变化时都会产生不同程度的热胀冷缩使电阻应变计敏感栅仁, 长或缩短引起电阻值变化(2)电阻应变计敏感栅材料的电阻温度系数不为零各电阻应变计之间又有一定的 分散度而且敏感栅材料的电阻率也随环境温度而变化这都会引起电阻的改 变(3)由于各电阻应变计的引出线及连接导线的长度不同温度变化可引起电桥导线 的电阻变化(4)不同材料如康铜镍等焊点之间存在着较小的热电势也可以引起电阻变化(5)弹性元件与外壳的温度系数不同弹性元件曲率的影响大气压 波动等影响。
虽然比上述各项影 响小但也会使电阻值稍有变化 对于这些误差,在桥路设计以及后续电路设计中已经采取相应措施 另外,影响称重传感器稳定性的因素主要有:(1)称重传感器的结构称重传感器的弹性元件、外壳、膜片及上压头、下压垫的设计,都必须保证受载后在结构上不产生性能波动,或性能波动很小为此在称重传感器设计时,应尽量作到应变区受力单一,应力均匀一致;贴片部位最好为平面;在结构上保证具有一定的抗偏心载荷和侧向载荷的能力;安装力远离应变区,测量时应避免载荷支承点的位移尽管称重传感器属于装配制造产品,但为了保证具有最佳技术性能和长期稳定性,尽可能将它设计成一个整体结构2)机械加工与热处理工艺弹性元件在机械加工过程中,由于表面变形的不均匀产生较大的残余应力,切削用量越大,残余应力就越大,磨削加工产生的残余应力最大因此应制订合理的加工工艺和规定适当的切削用量弹性元件在热处理过程中,由于冷却温度不均匀和金属材料相变等原因,在芯部和表层产生方向不同的残余应力,其芯部为拉应力,表层为压应力必须通过回火处理工艺,在其内部产生方向相反的应力,与残余应力相互抵消,减少残余应力的影响3)电阻应变计与应变粘结剂电阻应变计应具有最佳性能,要求灵敏系数稳定性好,热输出小,机械滞后和蠕变小,应变量为150010-6时疲劳寿命可达108,电阻值偏差小,批次质量均一性好等。
应变粘结剂应具有粘结强度大,抗剪强度高;弹性模量较大且稳定;电绝缘性能好;具有与弹性元件相同或相近的热膨胀系数;蠕变和滞后小;固化时胶层体积收缩小等粘贴电阻应变计时一定要严格控制胶层厚度,因为粘结强度随胶层厚度的增加而降低这是由于薄的胶层需要更大的应力才能变形,不易产生流动和蠕变,界面上的内应力很小,产生气泡和缺陷的几率也比较小,应变传递性能好,只要防护密封合理就可达到较高的稳定性水平4)制造工艺流程应变式称重传感器的工作原理和总体结构决定了,在生产工艺流程中有些工序必须手工操作,人为的因素对称重传感器的质量影响较大因此必须制订科学合理并可重复的制造工艺流程,并在其中增加电子计算机控制的自动化或半自动化工序,尽量减少人为因素对产品质量的影响5)电路补偿与调整应变式称重传感器属于装配制造,贴片组桥后就形成了产品,由于内部不可避免的产生一些缺陷和外界环境条件的影响,称重传感器的某些性能指标达不到设计要求,因此必须进行各项电路补偿与调整,提高称重传感器本身的稳定性和对外部环境条件的稳定性完善而精细的电路补偿工艺,是提高称重传感器稳定性的重要环节7)防护与密封防护与密封是称重传感器制造工艺流程中的要害工序,是称重传感器耐受客观环境和感应环境影响而能稳定可靠工作的根本保障。
如果防护密封不良,粘贴在弹性元件上的电阻应变计及应变粘结剂胶层,都会吸收空气中的水分而产生增塑,造成粘结强度和刚度下降,引起零点漂移和输出无规律变化,直至称重传感器失效因此有效的防护密封是称重传感器长期稳定工作的根本保证,否则将使各项工艺成果前功尽弃8) 稳定性处理提高称重传感器的稳定性除处理好上述各种因素的影响外,最重要的途径就是采取各种技术措施和工艺手段,模拟使用条件进行有效的人工老炼试验,尽量多的释放残余应力使其性能波动减至最小5总结为期两个星期的传感器课程设计结束了,从拿到题目开始,我便开始通过各种途径寻找资料,通过借阅书籍,网上查询以及和同学讨论交流等方式,最终完成了双梁式S型称重传感器的设计课程设计是一个将所学理论应用于实际的过程,也是一个不断探索、不断尝试、不断学习的过程,这中间遇到了各种各样的困难,但最终都得到一一解决,我也从中学到了不少知识本次课程设计的三个主要部分在于弹性元件、电阻应变片和测量电路的设计,这三个部分中,每一部分都需要认真的分析与计算,弹性元件和电阻应变片的设计需要查阅大量资料,了解每种材料的性能指标以选择合适的材料通过材料的抗拉强度,应变与荷重的关系等性能确定弹性元件和电阻应变片的尺寸。
检测电路的设计,在桥路设计、放大电路设计、检波电路选择以及滤波电路的设计方面都要进行分析以选择合适的参数本次课程设计不仅使我对课本上的知识理解加深很多,并且学到了许多教学课本上没提到过的内容课程设计是实践的一种很好形式,平时我们只是在书本上学习理论知识,很少自己动手去完成一次设计或一件作品,但理论与实践是密切相关的,只有通过实践才能对理论知识有亲身的感受,了解它的具体应用,感谢老师给了我动手、动脑的机会,给了我们合作的机会,使我们体会到团体做事的效率及合作的精神 6参考文献:[1]黄贤武,郑筱霞传感器原理与应用[M].电子科技大学出版社,2004[2]王琦.电阻应变式称重传感器的设计[J].木材加工机械.2005(3)[3]缪少勇.浅谈称重传感器工作原理及故障排除[J].科学之友.2010(14)[4]施昌彦.称重传感器计量规程[J].试验技术与试验机.1987(4)[5]张国维.测控电路[M].机械工业出版社,2007[6]余成波主编.传感器与自动检测技术.北京:高等教育出版社,2009g an employment tribunal claimEmployment tribunals sort out disagreements between employers and employees.You may need to make a claim to an employment tribunal if: you dont agree with the disciplinary action your employer has taken against you your employer dismisses you and you think that you have been dismissed unfairly.For more information about dismissal and unfair dismissal, seeDismissal.You can make a claim to an employment tribunal, even if you haventappealedagainst the disciplinary action your employer has taken against you. However, if you win your case, the tribunal may reduce any compensation awarded to you as a result of your failure to appeal.Remember that in most cases you must make an application to an employment tribunal within three months of the date when the event you are complaining about happened. If your application is received after this time limit, the tribunal will not usually accept it.If you are worried about how the time limits apply to you, take advice from one of the organisations listed underFurther help.Employment tribunals are less formal than some other courts, but it is still a legal process and you will need to give evidence under an oath or affirmation.Most people find making a claim to an employment tribunal challenging. If you are thinking about making a claim to an employment tribunal, you should get help straight away from one of the organisations listed underFurther help.If you are being represented by a solicitor at the tribunal, they may ask you to sign an agreement where you pay their fee out of your compensation if you win the case. This is known as adamages-based agreement. In England and Wales, your solicitor cant charge you more than 35% of your compensation if you win the case.If you are thinking about signing up for a damages-based agreement, you should make sure youre clear about the terms of the agreement. It might be best to get advice from an experienced adviser, for example, at a Citizens Advice Bureau. To find your nearest CAB, including those that give advice by e-mail, click onnearest CAB.For more information about making a claim to an employment tribunal, seeEmployment tribunals.The (lack of) air up there Watch mCayman Islands-based Webb, the head of Fifas anti-racism taskforce, is in London for the Football Associations 150th anniversary celebrations and will attend Citys Premier League match at Chelsea on Sunday."I am going to be at the match tomorrow and I have asked to meet Yaya Toure," he told BBC Sport."For me its about how he felt and I would like to speak to him first to find out what his experience was."Uefa hasopened disciplinary proceedings against CSKAfor the "racist behaviour of their fans" duringCitys 2-1 win.Michel Platini, president of European footballs governing body, has also ordered an immediate investigation into the referees actions.CSKA said they were "surprised and disappointed" by Toures complaint. In a statement the Russian side added: "We found no racist insults from fans of CSKA."Age has reached the end of the beginning of a word. May be guilty in his seems to passing a lot of different life became the appearance of the same day; May be back in the past, to oneself the paranoid weird belief disillusionment, these days, my mind has been very messy, in my mind constantly. Always feel oneself should go to do something, or write something. Twenty years of life trajectory deeply shallow, suddenly feel something, do it. 一字开头的年龄已经到了尾声。
或许是愧疚于自己似乎把转瞬即逝的很多个不同的日子过成了同一天的样子;或许是追溯过去,对自己那些近乎偏执的怪异信念的醒悟,这些天以来,思绪一直很凌乱,在脑海中不断纠缠总觉得自己自己似乎应该去做点什么,或者写点什么二十年的人生轨迹深深浅浅,突然就感觉到有些事情,非做不可了The end of our life, and can meet many things really do? 而穷尽我们的一生,又能遇到多少事情是真正地非做不可?During my childhood, think lucky money and new clothes are necessary for New Year, but as the advance of the age, will be more and more found that those things are optional; Junior high school, thought to have a crush on just means that the real growth, but over the past three years later, his writing of alumni in peace, suddenly found that isnt really grow up, it seems is not so important; Then in high school, think dont want to give vent to out your inner voice can be in the high school children of the feelings in a period, but was eventually infarction when graduation party in the throat, later again stood on the pitch he has sweat profusely, looked at his thrown a basketball hoops, suddenly found himself has already cant remember his appearance. 童年时,觉得压岁钱和新衣服是过年必备,但是随着年龄的推进,会越来越发现,那些东西根本就可有可无;初中时,以为要有一场暗恋才意味着真正的成长,但三年过去后,自己心平气和的写同学录的时候,突然就发现是不是真正的成长了,好像并没有那么重要了;然后到了高中,觉得非要吐露出自己的心声才能为高中生涯里的懵懂情愫划上一个句点,但毕业晚会的时候最终还是被梗塞在了咽喉,后来再次站在他曾经挥汗如雨的球场,看着他投过篮球的球框时,突然间发现自己已经想不起他的容颜。
Originally, this world, can produce a chemical reaction to an event, in addition to resolutely, have to do, and time. 原来,这个世界上,对某个事件能产生化学反应的,除了非做不可的坚决,还有,时间A persons time, your ideas are always special to clear. Want, want, line is clear, as if nothing could shake his. Also once seemed to be determined to do something, but more often is he backed out at last. Dislike his cowardice, finally found that there are a lot of love, there are a lot of miss, like shadow really have been doomed. Those who do, just green years oneself give oneself an arm injection, or is a self-righteous spiritual. 一个人的时候,自己的想法总是特别地清晰。
想要的,不想要的,界限明确,好像没有什么可以撼动自己也曾经好像已经下定了决心去做某件事,但更多的时候是最后又打起了退堂鼓嫌恶过自己的怯懦,最终却发现有很多缘分,有很多错过,好像冥冥之中真的已经注定那些曾经所谓的非做不可,只是青葱年华里自己给自己注射的一支强心剂,或者说,是自以为是的精神寄托罢了At the moment, the sky is dark, the air is fresh factor after just rained. Suddenly thought of blue plaid shirt; Those were broken into various shapes of stationery; From the corner at the beginning of deep friendship; Have declared the end of the encounter that havent start planning... Those years, those days of do, finally, like youth, will end in our life. 此刻,天空是阴暗的,空气里有着刚下过雨之后的清新因子。
突然想到那件蓝格子衬衫;那些被折成各种各样形状的信纸;那段从街角深巷伊始的友谊;还有那场还没有开始就宣告了终结的邂逅计划……那些年那些天的非做不可,终于和青春一样,都将在我们的人生中谢幕Baumgartner the disappointing news: Mission aborted. r plays an important role in this mission. Starting at the ground, conditions have to be very calm -- winds less than 2 mph, with no precipitation or humidity and limited cloud cover. The balloon, with capsule attached, will move through the lower level of the atmosphere (the troposphere) where our day-to-day weather lives. It will climb higher than the tip of Mount Everest (5.5 miles/8.85 kilometers), drifting even higher than the cruising altitude of commercial airliners (5.6 miles/9.17 kilometers) and into the stratosphere. As he crosses the boundary layer (called the tropopause),e can expect a lot of turbulence.The supersonic descent could happen as early as Sunda.The weatheThe balloon will slowly drift to the edge of space at 120,000 feet ( Then, I would assume, he will slowly step out onto something resembling an Olympic diving platform.Below, the Earth becomes the concrete bottom of a swimming pool that he wants to land on, but not too hard. Still, hell be traveling fast, so despite the distance, it will not be like diving into the deep end of a pool. It will be like he is diving into the shallow end. Skydiver preps for the big jumpWhen he jumps, he is expected to reach the speed of sound -- 690 mph (1,110 kph) -- in less than 40 seconds. Like hitting the top of the water, he will begin to slow as he approaches the more dense air closer to Earth. But this will not be enough to stop him completely.If he goes too fast or spins out of control, he has a stabilization parachute that can be deployed to slow him down. His team hopes its not needed. Instead, he plans to deploy his 270-square-foot (25-square-meter) main chute at an altitude of around 5,000 feet (1,524 meters).In order to deploy this chute successfully, he will have to slow to 172 mph (277 kph). He will have a reserve parachute that will open automatically if he loses consciousness at mach speeds.Even if everything goes as planned, it wont. Baumgartner still will free fall at a speed that would cause you and me to pass out, and no parachute is guaranteed to work higher than 25,000 feet (7,620 meters).cause there 。




