2022年高中化学 第4章质量检测试题 新人教版必修1

2022年高中化学 第4章质量检测试题 新人教版必修1说明:1、本试题分A、B两卷,A卷满分100分,B卷满分50分,考试时间90分钟2、请将符合题意的答案填入答题卷的相应空格中 相对原子质量:H:1 O:16 Mg:24 Na:23 Al:27 Cu:64 Cl:35.5A卷(满分100)一、选择题:(本题共16小题,每小题3分,共48分,每小题只有一个选项符合题意)1、1989年世界卫生组织把铝确定为食品污染源之一,因此应控制使用,铝在下列应用中应该加以控制的是 ①制铝合金 ②制电线 ③制炊具 ④银色漆颜料 ⑤明矾净水 ⑥明矾和苏打制食品蓬松剂 ⑦易拉罐 ⑧用Al(OH)3制胃舒平药品 ⑨包装糖和食品A、③⑤⑧⑨ B、⑥⑧⑨ C、③⑤⑨ D、③⑤⑥⑦⑧⑨2、我国继启动了食盐补碘工程之后今年又启动了补铁工程我国补铁工程的载体主要是 A.食盐 B.淀粉 C.酱油 D.食油3、下列有关物质的用途(括号中为用途)错误的是 A.硅(半导体材料) B.二氧化硅(制光导纤维)C.水玻璃(用作粘合剂) D.玻璃钢(用作耐火材料)4、既能与稀硫酸反应,又能与NaOH溶液反应,且都有气体放出的是 A.NaHCO3 B.Al(OH)3 C.(NH4)2CO3 D.Al2O35、下列说法正确的是 A.铝在空气中耐腐蚀,所以铝是不活泼金属B.点燃的镁条插入盛有N2的集气瓶中,立即熄灭C.铝在高温下能还原锰、铁、铬等金属氧化物得到金属D.因为镁和铝在空气中都能形成氧化膜,所以镁铝都不能溶于浓硝酸6.下列说法正确的是 A.SiO2既不溶于水也不溶于任何酸 B.盐酸滴入水玻璃中可以得到原硅酸 C.钢化玻璃能经受温度剧变,且能抵抗碱的腐蚀 D.因为温度高时SiO2与Na2CO3反应放出CO2,所以硅酸性眭比碳酸酸性强7.下列离子:①SO32- ②S2- ③HCO3- ④CO32- ⑤SO42- ⑥I- ⑦NH4+ ⑧SiO32- ⑨Fe2+ ⑩Cl-,其中能在稀H2SO4溶液中大量存在的是 A.①②③④⑥⑧⑨ B.⑤⑥⑦⑩ C.⑤⑥⑦⑨⑩ D.⑤⑦8.在空气中久置而不变质的是 A.小苏打 B.亚硫酸钠 C.水玻璃 D.漂白粉9.某溶液中有Cu2+、NH4+、Fe3+和Al3+四种离子,若向其中加入过量的氢氧化钠溶液,微热并搅拌,再加入过量盐酸,溶液中大量减少的阳离子是A.Cu2+ B.NH4+ C.Fe3+ D.Al3+10. 有关硅元素的下列叙述中正确的是A. 常温时硅可和强碱及强酸溶液反应 B. 硅与任何酸都不反应C. 硅是构成矿物岩石的主要原料,其化合态硅几乎全部是硅石和硅酸盐D. 硅的性质很稳定,能以游离态存在于自然界11. 下列产品或材料属于复合材料的是 ①玻璃钢 ②采用碳纤维增强复合材料制的钓鱼竿 ③飞机机身 ④航天飞机隔热陶瓷片 ⑤纳米高分子复合材料 A. ①⑤ B. ①②③ C. ②⑤ D. 全部12.能鉴别Na2SiO3、CaCO3、SiO2三种白色粉末的试剂是 A.苛性钠溶液 B.水 C.氢氟酸 D.稀盐酸13.下列几种情况都有白色沉淀物质生成,其中生成物化学成分相同的是①块状纯碱久置于空气中生成的白色粉末②盛澄清石灰水的烧杯内壁附着的白色物质 ③生石灰久置于空气中生成的白色物质④Na2SiO3水溶液置于敞口容器中,溶液中出现的白色浑浊物 A.①④ B.②③ C.①② D.③④14.下列离子方程式不正确的是A. 向烧碱溶液中通入过量的二氧化碳 2OH- +CO2 =CO32- +H2O B. 向纯碱溶液中通入足量的二氧化碳 CO32- + CO2 + H2O =2HCO3-C. 向水玻璃中通入少量二氧化碳 SiO32- + CO2 + H2O =H2SiO3 ↓ + CO32- D. 向次氯酸钠溶液中通入少量的二氧化碳 2ClO- + CO2 + H2O = 2HClO + CO32- 15.下列关于金属元素特征的叙述正确的是A. 金属元素的原子只有还原性,离子只有氧化性 B. 金属元素在化合物中一定显正价 C. 金属元素在不同化合物中化合价均不同 D. 金属单质在常温下均是固体16.向MgSO4和Al2(SO4)3的混合溶液中, 逐滴加入NaOH溶液。
下列图象中, 能正确表示上述反应的是(横坐标表示加入NaOH溶液的体积, 纵坐标表示反应生成沉淀的质量)A卷选择题答案填入下列表格12345678910111213141516二、填空题:(本题有2小题,共20分)17.(8分)制造普通玻璃的原料是 ,普通玻璃的主要成份是 ,玻璃熔炉中的主要反应有: ; 18.(12分)分别写出下列反应的化学方程式:盐 酸氢 氧 化 钠 溶 液铝氧化铝氢氧化铝三、推断题(12分)19.置换反应的通式可表示为:请回答下列问题:(1)若甲为金属铝,A为氧化铁,写出该反应的化学方程式: ,列举该反应的一种用途:_________________________________(2)工业上利用置换反应原理制备一种半导体材料,写出该反应的化学方程式: ,反应中氧化剂与还原剂的物质的量比为__________________。
3)若甲为黄绿色气体,单质乙能使淀粉溶液变蓝色,则该反应的离子方程式为 4)若单质甲是金属单质,单质乙是黑色非金属固体单质,则该反应的化学方程式为 四、实验题:(12分)20.工业上用铝土矿 (主要成分为Al2O3 、Fe2O3 、SiO2 )提取氧化铝做冶炼铝的原料,其中一种流程如下:(1)写出步骤①、②、③中所发生主要反应的化学方程式: 、 、 (2)步骤②如果改为先加过量盐酸,过滤去沉淀a,再在滤液中加入足量的氨水,过滤去沉淀b则产生沉淀a、b的离子方程式分别是 、 五.计算(8分)21. 向100mLNaOH溶液中加入足量的Al,完全反应生成6.72L的H2(标准状况下)求:(1) 参加反应Al的质量为多少?(2) 原NaOH溶液浓度为多少?B卷(满分50分)六、选择题:(本题有5小题,每小题4分,共20分。
每小题只有一个选项符合题意)22.向下列溶液通入CO2至过量的过程中,原溶液一直保持澄清的是 ( )A.硅酸钠溶液 B.Na[Al(OH)4]溶液 C.BaCl2溶液 D.饱和碳酸钠溶液23. 把Ba(OH)2溶液滴到明矾[KAl(SO4)2]溶液中,使SO42-全部转化为BaSO4沉淀,此时铝元素的主要存在形式是A.Al3+ B.Al(OH)3 C.[Al(OH)4]-- D.Al3+和Al(OH)324. 现有200mL MgCl2 和 AlCl3 的混合溶液,其中c(Mg2+)= 0.2 mol/L,c(Cl-)= 1.3 mol/L,要使Mg2+全部转化为沉淀分离出来,至少需要4mol/L NaOH 溶液的体积是 ( )A. 128mL B. 80 mL C. 72 mL D. 40mL25.某无色溶液加入铝可以生成氢气, 则在该溶液中不可能大量存在的离子组是( ) A.K+、NH4+、NO3-、Cl- B.Mg2+、K+、SO42-、Cl-C.Na+、K+、CO32-、Cl- D.Na+、Ba2+、Br-、Cl-26.已知Ba[Al(OH)4]2可溶于水。
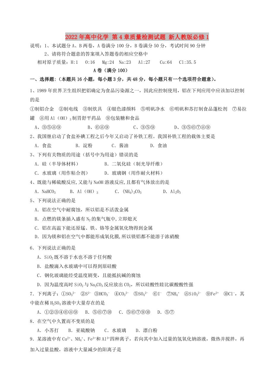
右图表示的是向A12(SO4)3溶液中逐滴加入Ba(OH)2溶液时,生成沉淀的物质的量y与加人Ba(OH)2的物质的量x的关系下列有关叙述正确的是 ( )A.a—b时沉淀的物质的量:A1(OH)3比BaSO4多B.c—d时溶液中离子的物质的量:[Al(OH)4]-比Ba2+多C.c点溶液中离子的物质的量OH-等于Ba2+的2倍D.d—e时溶液中离子的物质的量:Ba2+不可能等于OH-七、实验探究题(16分)27.实验室以孔雀石(主要成份Cu2(OH)2CO3,还含少量Fe3O4和SiO2)为原料制备CuSO4·5H2O及CaCO3,步骤如下:请回答下列问题:(1)溶液A中的金属离子有Cu2+、Fe2+、Fe3+从下列所给试剂中选择:检验溶液A中Fe3+的最佳试剂为________(填代号,下同);检验溶液A中Fe2+的最佳试剂为________;实验步骤中试剂①为________a.KMnO4溶液 b.NaOH溶液 c.H2O2 d.KSCN溶液 e.硝酸(2)由溶液C获得CuSO4·5H2O,需要经过加热蒸发、________、过滤等操作除烧杯、漏斗外,过滤操作还用到另一玻璃仪器,该仪器是________________。
3)制备CaCO3时,应向CaCl2溶液中先通入氨气,实验过程中要防止氨气逸出,应选用下列________(填代号)装置回收4)用化学方程式表示通入氨气制备CaCO3的原理_________________________________________;_______________________________________________八、填空计算题(14分)28.现有1 mol·L-1的AlCl3溶液、1 mol·L-1的氨水和1 mol·L-1的氢氧化钠溶液,进行下面的实验1)在试管中放入上述AlCl3溶液2 mL,向其中逐渐滴入上述的氨水溶液,现象是_ _ __ ,发生反应的离子方程式是 2)在试管中放入上述AlCl3溶液2 mL,向其中逐渐滴入上述的NaOH溶液①加入2 mL NaOH溶液时的现象是_ ___,发生反应的离子方程式是 ,②加入8 mL NaOH溶液时的现象是 。
发生反应的离子方程式是 ,③生成沉淀质量最多时,需NaOH溶液_ ___mLxx厦门市高一质量检测化学1(必修)第一章试题答案一、选择题:(本题共16小题,每小题3分,共48分,每小题只有一个选项符合题意)序号12345678910111213141516答案DADCCBCABCDDBABD二、填空题:(本题有2小题,共20分)17.(8分)纯碱、石灰石、石英硅酸钠、硅酸钙、二氧化硅 高温高温Na2CO3+SiO2=====Na2SiO3+CO2↑,CaCO3+SiO2=====CaSiO3+CO2↑18.(12分)分别写出下列反应的化学方程式:盐 酸氢 氧 化 钠 溶 液铝2Al+6HCl=2AlCl3+3H2↑2Al+2NaOH+6H2O=2Na[Al(OH)4] +3H2↑氧化铝Al2O3+6HCl=2AlCl3+3H2OAl2O3+2NaOH+3H2O=2Na[Al(OH)4] 氢氧化铝Al(OH)3+3HCl=AlCl3+3H2OAl(OH)3+NaOH=Na[Al(OH)4]三、推断题(12分)19、(12分)(每空各2分)(1)2Al+Fe2O3Al2O3+2Fe ,焊接钢轨(或其他合理答案)(2)SiO2 + 2CSi + 2CO↑ , 2 :1(3)2I- + Cl2 = I2 + 2Cl-(4)2Mg+CO22MgO+C 四、实验题:(12分)20. (1)Al2O3+2 NaOH +3 H2O = 2 Na[Al(OH)4] ;SiO2 + 2NaOH= Na2SiO3+H2ONa[Al(OH)4] + CO2= NaHCO3+ Al(OH)3↓[或2Na[Al(OH)4] + CO2= Na2CO3+ 2Al(OH)3↓+H2O]; 2Al(OH)3 Al 2O3+3H2O(2)SiO32- + 2H+ = H2SiO3↓;Al3++ 3NH3•H2O =Al(OH)3↓+4OH-五.计算(8分)21.(8分)(1)5.4克 (4分) (2)2mol/L (4分) B卷(满分50分)六、选择题:(本题有5小题,每小题4分,共20分。
每小题只有一个选项符合题意)2223242526CCBAB七、实验探究题(16分)27. (每空2分)(1)d;a;c(2)浓缩结晶;玻璃棒(3)b(4)2NH3+CO2+H2O=(NH4)2CO3(NH4)2CO3+CaCl2=CaCO3↓+2NH4Cl八、填空计算题(14分)28.(1)有白色沉淀产生;(2分) Al3++3NH3·H2O=Al(OH)3↓+3NH4+ (2分)(2)①有白色沉淀产生; (2分)Al3++3OH-=Al(OH)3↓; (2分)②沉淀刚好消失(2分)Al3++4OH-=[Al(OH)4]- (2分)③6 (2分)。