人教版七年级下册生物知识点总结大全
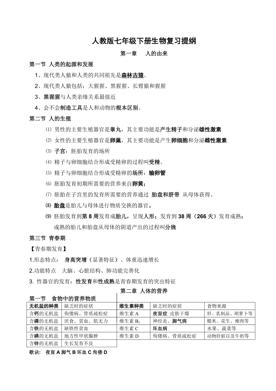
人教版七年级下册生物复习提纲第一章 人的由来第一节 人类的起源和发展1、现代类人猿和人类的共同祖先是森林古猿2、现代类人猿包括:大猩猩、黑猩猩、长臂猿和猩猩3、黑猩猩与人类亲缘关系最接近4、会不会制造工具是人和动物的根本区别第二节 人的生殖 男性的主要生殖器官是睾丸,其主要功能是产生精子和分泌雄性激素 女性的主要生殖器官是卵巢,其主要功能是产生卵细胞和分泌雌性激素 子宫:胚胎发育的场所 精子与卵细胞结合形成受精卵的过程叫受精 精子与卵细胞结合形成受精卵的场所:输卵管 胚胎发育初期所需要的营养来自卵黄; 胚胎在子宫里的发育所需要的营养通过 胎盘和脐带 从母体获得 胎盘是胎儿与母体进行物质交换的器官 胚胎发育到第8周发育成胎儿,呈现人形;发育到38周(266天)发育成熟;成熟的胎儿和胎盘从母体的阴道产出的过程叫分娩第三节 青春期【青春期发育】1.形态特点: 身高突增(显著特征)、体重迅速增长2.功能特点 大脑、心脏结构、肺功能完善化3. 性器官的发育:性发育和性成熟是青春期发育的突出特征第二章 人体的营养第一节 食物中的营养物质无机盐的种类缺乏时的症状维生素种类缺乏时的症状食物来源含钙的无机盐佝偻病、骨质疏松症维生素A夜盲症 皮肤干燥肝、乳制品、胡萝卜等含磷的无机盐厌食、贫血、肌无力维生素B1神经炎、脚气病糙米、花生、瘦肉等含铁的无机盐缺铁性贫血维生素C坏血病水果、蔬菜等含碘的无机盐地方性甲状腺肿维生素D佝偻病、骨质疏松症动物肝脏以及牛奶等含锌的无机盐生长发育不良歌诀: 夜盲A脚气B坏血C佝偻D钙D齐补,同治佝偻。
磷磷厌食,无力骨痛买锅用铁,医治贫血甲状腺肿,一碘见效味觉障碍,星锌相伴1、人体需要的六类营养物质:糖类、脂肪、蛋白质、水、无机盐和维生素2、人体内三大供能物质:糖类、脂肪、蛋白质3、人的生长发育及受损细胞的修复和更新,都离不开蛋白质4、水约占体重60-70%,人体内的营养物质以及尿素等废物,只有溶解在水中才能运输5、维生素是不构成细胞的主要原料,不提供能量,人体需要量很小,但不能缺乏,否则影响生长甚至患病第二节 消化和吸收【消化系统的组成】 消化道:口腔 咽 食道 胃 小肠 大肠 肛门1、消化系统 (消化食物和吸收营养物质等) 消化腺:唾液腺、胃腺、肝脏、胰腺、肠腺 (分泌消化液,肝脏是人体最大的消化腺,分泌胆汁,参与脂肪消化) 2、小肠是消化食物和吸收营养物质的主要场所 小肠适于消化的特点: 1)长(5-6米);2)内表面具有环形皱襞和小肠绒毛(大大增加了消化和吸收的面积)3)有各种消化液(肠液、胰液和胆汁) 小肠适于吸收的特点: 4)小肠绒毛内有毛细血管、管壁都很薄,只由一层上皮细胞构成,这种结构有利于吸收营养物质;3、食物的消化食物(淀粉、蛋白质、脂肪等大分子有机物)在消化道内分解成为可以被细胞吸收的物质的过程。
物理性消化:牙齿的咀嚼、舌的搅拌和胃、肠的蠕动,将食物磨碎、搅拌,并与消化液混合 化学性消化:通过各种消化酶的作用,使食物中各种成分分解为可以吸收的营养物质 唾液淀粉酶(唾液) 酶(肠液、胰液)淀粉的消化(口腔、小肠):淀粉 口腔 麦芽糖 小肠 葡萄糖 酶(胃液 ) 酶(肠液、胰液)蛋白质的消化(胃、小肠):蛋白质 胃 多肽 小肠 氨基酸 胆汁 酶(肠液、胰液)脂肪的消化(小肠):脂肪 小肠 脂肪小颗粒 小肠 甘油+脂肪酸X-淀粉Y-蛋白质W-脂肪4、【营养物质的吸收】 营养物质通过消化道壁进入循环系统的过程 消化道各段对营养物质的吸收: 胃:少量的水、酒精(非营养) 小肠(主要的吸收场所):葡萄糖、氨基酸、甘油、脂肪酸、大部分水、无机盐和维生素大肠:少量水、无机盐和一部分维生素第三节 关注合理营养和食品安全1、合理营养 按时进餐;不偏食、不挑食、不暴饮暴食;均衡摄入五类食物(平衡膳食宝塔)2、 食品安全 3、早餐、午餐、晚餐的营养比:早餐:午餐:晚餐30%:40%:30%第三章人体的呼吸第一节 呼吸道对空气的处理【呼吸道的组成】 呼吸道:鼻腔 咽 喉 气管 支气管( 肺泡)呼吸系统 气体进出肺的通道,清洁、湿润、温暖吸入的气体肺:气体交换的场所位置:胸腔内,左右各一肺 结构:肺泡数量大,外面包绕着毛细血管,肺泡和毛细血管的壁都很薄,只由一层上皮细胞构成,适于气体交换。
功能:气体交换的场所 第二节 发生在肺内的气体交换 吸气 呼气呼吸运动 包括 吸气 和 呼气 两个动作膈肌收缩 顶部下降 胸廓上下径增大胸腔容积增大, 肺扩张,肺内气压下降 吸气肋间肌收缩-胸廓前后径增大 膈肌舒张 顶部回升 胸廓上下径缩小胸腔容积缩小,肺缩小,肺内气压上升 呼气肋间肌舒张 -胸廓前后径缩小体内气体的交换(1)原理:气体的扩散作用(气体由高浓度向低浓度扩散) 二氧化碳 二氧化碳(2)肺泡内的气体交换:血液 肺泡(3)组织里的气体交换:血液 组织细胞 氧气 氧气 第四章 人体内的物质运输第一节 流动的组织血液【血液的组成和功能】 血浆 成分:水、蛋白质、葡萄糖、无机盐 和尿素等 功能:运载血细胞,运输养料和废物 血液 红细胞:运载氧气和部分二氧化碳 血细胞 白细胞:吞噬病菌 血小板:凝血和止血血液的功能:运输、防御保护、调节体温血红蛋白:红细胞中含有的一种红色含铁的蛋白质 (特性:在含氧高的地方与氧结合,呈鲜红色;在含氧低的地方与氧分离,呈暗红色形态特点有无细胞核数量功能说明红细胞两面凹的圆饼状,富含血红蛋白(铁)成熟后无细胞核最多运输氧和部分二氧化碳少贫血白细胞个体最大,形态多样有细胞核最少吞噬病菌,对人体有保护和防御作用多炎症血小板形状不规则无细胞核居中凝血和止血少异常出血多 血栓第二节 血流的管道血管【血管的种类、结构与功能】 动脉 将血液从心脏输送到身体各部份去的血管管壁较厚 弹性大 血流速度:快 分布在较深部位流向:较大 分支 较小 静脉 将血液从身体各部份输送回心脏的血管 (静脉瓣:防止血液倒流)管壁较薄 弹性小 血流速度:慢 分布在较浅部位流向:较小 分支 较大 毛细血管 连通最小的动脉与静脉之间的血管。
它是血液和细胞间物质交换的场所 管壁最薄 管腔最小 血流速度:最慢 (数量大,分布广)毛细血管适于物质交换的结构特点 流向:小动脉 毛细血管 小静脉动脉毛细血管静脉第三节 输送血液的泵-心脏上房下室向下通左右房室不相通房连静脉室连动静房室动不倒流循环途径:体循环是血液从左心室出发回到右心房,肺循环是血液从右心室出发回到左心房血液在心脏处的流动方向:静脉心房心室动脉体循环的途径:左心室主动脉全身各级动脉 全身毛细血管上、下腔静脉右心房肺循环的途径: 右心室肺动脉肺部毛细血管肺静脉左心房肺循环和体循环的共同规律:心室动脉毛细血管静脉心房区别动脉血和静脉血: 动脉血:含氧丰富,颜色鲜红 静脉血:含氧较少,颜色暗红第四节 输血与血型1、1900年,奥地利的兰德斯坦纳发现了ABO血型,即血液分A、B、AB、O四型2、输血、血型和无偿献血输血是时候,应以输入同型血为原则(P76表)一次失血12001500毫升 发生生命危险 8001000毫升 出现头晕、心跳、眼前发黑和出冷汗 400毫升 丧失的血浆成分和血细胞短期内会恢复正常3、从1998年起,我国实行无偿献血制度,提倡1855周岁的健康公民自愿献血。
健康成年人每次献血200300毫升不会影响身体第五章 人体内废物的排出1、排泄:人体将二氧化碳、尿素,以及多余的水和无机盐等排出体外的过程排遗:粪便排出体外的过程2、人体泌尿系统的组成与功能(P73图4-43):肾脏(形成尿液)、输尿管(输送尿液)、膀胱(暂时贮存尿液)和尿道(排出尿液) 入球小动脉 肾小球 出球小动脉 肾小囊 肾小管a-过滤作用b-重吸收作用3、尿液的形成和排出过程P73图4-44)(P75图4-45) 尿液的形成:肾是形成尿液的器官 肾小球及肾小囊内壁的过滤作用 肾小球尿液的形成 肾小管的重吸收作用 肾单位 肾小囊 肾小管肾脏结构和功能的基本单位是肾单位 尿液的形成主要与肾单位有关系肾单位中的肾小球和紧贴着它的肾小囊壁起过滤作用当血液流经肾小球和肾小囊壁时,除血细胞和大分子的蛋白质外,血浆中的一部分水、无机盐、葡萄糖和尿素等物质都可以经肾小球过滤到肾小囊腔中肾小囊中的液体称为原尿当原尿流经肾小管时,全部葡萄糖、大部分的水和部分无机盐等被肾小管重新吸收,并且进入包绕在肾小管外面的毛细血管中,送回到血液里,而剩下的水和无机盐、尿素等就形成了尿液尿的排出:肾脏输尿管膀胱尿道体外。
4、判断尿液、原尿和血浆:(A)第一步:找到“葡萄糖”和“蛋白质”含量为“0”的一组,确定为尿液; 第二步:找到“蛋白质”含量最高,确定为血浆;5、排尿的意义:(1)排出废物2)调节体内水和无机盐的平衡,维持组织细胞的正常生理功能6、排泄途径:1)皮肤:以汗液的形式排出水、无机盐、尿素 2)呼吸系统:以气体的形式排出二氧化碳、水 3)泌尿系统:以尿液的形式排出水、无机盐、尿素第六章 人体生命活动的调节第一节 人体对外界环境的感知1、眼球的结构和视觉的形成: (P79图4-47)眼球的结构:角膜、巩膜、虹膜、视网膜、晶状体、玻璃体2、视觉的形成:外界物体反射的光线角膜、瞳孔、晶状体、玻璃体成像于视网膜视觉神经视觉中枢产生视觉成像于视网膜的前方3、近视眼:病因:晶状体曲度过大眼球前后径过长 矫正:戴凹透镜预防近视要做到“三要”“四不要”(P82图4-51)4、耳的结构:耳廓、外耳道、鼓膜、听小骨、耳蜗、半规管和前庭(P84图4-52)5、听觉的形成:声波外耳道鼓膜内耳耳蜗内的感觉细胞听觉神经大脑体觉中枢听觉 遇到巨大声响时迅速张口,使咽鼓管张开,或闭嘴堵耳,以保持鼓膜两侧大气压的平衡6、其它感觉器官:鼻气味;舌味道;皮肤冷、热、痛、触、压等刺激第二节 神经系统的组成1、 神经系统由脑、脊髓和它们发出的神经组成 大脑-具有感觉、运动、语言、视觉、听觉等神经中枢 脑: 小脑-协调运动,维持身体平衡 中枢神经系统 脑干-专门调节心跳、呼吸、血压等生命活动神经系统 脊髓-是脑与躯干、内脏之间的联系通路 脑神经:由脑发出的神经叫脑神经,分布在躯干、四肢的皮肤和肌肉里 周围神经系统 脊神经:由脊髓发出的神经叫脊神经,大都分布到头部的感觉器官、皮肤、肌肉等处大脑:包括左右两个大脑半球,表面是大脑皮层,具有感觉、运动、语言等多种生命活动的功能区-神经中枢小脑:使运动协调、准确、维持身体平衡脑干:中有些部位专门调节心跳、呼吸、血压等人体基本的生命活动脊髓:具有反射和传导的功能(是脑和躯干、内脏之间的联系通路)2、神经元:又叫神经细胞,包括细胞体和突起两部分。
细胞体上有许多突起,突起有两种:长的突起(轴突)和短的突起(树突)神经元是构成神经系统结构和功能的基本单位神经元的结构:P90图4-55长的突起 +鞘神经纤维神经第三节 神经调节的基本方式一、反射1、概念:反射是指人体通过神经系统对外界或者内部的各种刺激所发生的有规律的反应反射是神经调节的基本方式2、膝跳反射:快速叩击膝盖下面的韧带,大腿的一些肌肉就会迅速收缩,从而使小腿突然抬起3、反射是通过一定的神经结构反射弧完成的二、反射弧 1、概念:反射弧是参与反射的神经结构 2、组成:感受器、传入神经、神经中枢、传出神经、效应器五部分传入神经 传出神经感受器 神经中枢 效应器 (反射弧的结构)三、反射的类型1、简单反射:简单的、生来就有的先天性反射,如眨眼反射、缩手反射,膝跳反射,排尿反射2、复杂反射:出生以后通过长期生活积累,逐渐形成的后天性反射,如“望梅止渴”、谈虎色变与语言文字有关的反射是最复杂的,也是人类特有的反射3、人体通过各种简单或复杂的反射,从而能够对体内外的刺激迅速做出适当的反应,来调节自身的生命活动和适应各种环境变化第四节 激素调节1、内分泌腺没有导管,它们的分泌物激素,直接进入腺体内的毛细血管,并随着血液循环输送到全身各处。
2、人体主要的内分泌腺有垂体、甲状腺、胸腺、肾上腺、胰岛和性腺(卵巢、睾丸)等,它们共同组成人体的内分泌腺,分泌各种激素 3、生长激素由垂体分泌,能促进人体的生长发育 分泌不足:侏儒症 幼年时分泌异常 分泌过多:巨人症4、甲状腺激素由甲状腺分泌,可以促进新陈代谢,促进生长发育,提高神经系统兴奋性 幼年时分泌不足-呆小症分泌异常 成年时分泌过少-大脖子病 (地方性甲状腺肿) 成年时分泌过多-甲亢缺乏时可以通过食用含碘的食物来治疗如海带、紫菜和加碘食盐等5、胰岛素由胰岛分泌,能调节糖类在体内的吸收、利用、转化等胰岛素分泌不足,导致血糖浓度过高,患糖尿病患者的典型表现是多尿、多饮、多食等糖尿病患者可以通过注射胰岛素进行治疗控制饮食和适当体育锻炼,可以预防糖尿病的发生和发展6、人的生命活动主要受到神经系统的调节,但也受到激素调节的影响第七章 人类活动对生物圈的影响一、分析人类活动对生态环境的影响1、计划生育的目的:控制人口数量和提高人口素质我国把计划生育列为一项基本国策2、计划生育的具体要求:晚婚晚育、少生优生晚婚:比法定结婚年龄晚23年结婚;晚育:婚后初次生育时达到晚婚年龄;少生:稳定低生育水平; 优生:婚前体检,避免生出有遗传缺陷的孩子。
少生是控制人口过快增长的关键,优生有利于提高人口素质 3、人类破坏生态环境的行为有:乱砍滥伐、乱捕滥杀、环境污染(排放工业废气)、水华和赤潮、生物入侵等4、人类保护生态环境的行为有:植树造林、放归野鸟、建立自然保护区5、生物入侵:生物随着商品贸易和人员往来迁移到新的生态环境中,并对新的环境造成严重危害的现象 “植物杀手”薇甘菊入侵我国南方,迅速蔓延开来,使当地植被受到严重破坏 “美丽的杀手”地中海实蝇是专门危害水果和蔬菜的害虫,现已蔓延到90多个国家和地区6、人类活动对环境的污染主要包括以下几个方面:水污染;噪声污染;大气污染;固体废弃物污染二、探究环境污染对生物的影响1、酸雨是指PH小于56的雨水正常雨水的PH不小于56酸雨形成原因:人为的向大气中排放大量酸性物质如二氧化硫等造成的我国酸雨的主要原因是因为大量燃烧含硫量高的煤和机动车辆排放的尾气而形成二氧化硫气体引起)2、酸雨的危害:(1)使土壤中的养分发生化学变化,不能被植物吸收利用2)使水质酸化,影响水生生物的生长发育,甚至造成水生生物死亡3)引起水源酸化,影响饮用,威胁人类的健康 (4)危害植物的芽和叶,严重时使成片的植物死亡3、控制酸雨的根本措施:通过净化装置,减少燃烧煤、石油等燃料时污染物的排放。
4、废电池成分:电池里面含有多种化学物质,有的还含有银镉等重金属重金属危害:水俣病(汞中毒),痛痛病(镉中毒)5、 我国于2008年颁布了中华人民共和国水污染防治法水污染防止应当坚持预防为主、防治结合、综合治理的原则,优先保护饮用水水源,严格控制各种污染物进入河流湖泊6、 温室效应和全球气候变暖的原因:二氧化碳的排放7、 实施退耕还林还草。




